关于第八届江西省“天工杯”工业设计大赛终评结果的公示
编辑: 李盛元来源: 经济晚报2025-12-02 18:40:11
编辑: 李盛元来源: 经济晚报2025-12-02 18:40:11
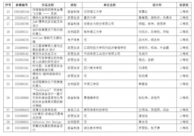
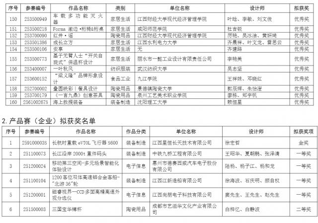
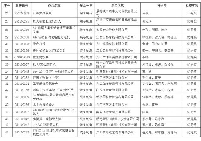
江西省工业和信息化厅、九江市人民政府主办的第八届江西省“天工杯”工业设计大赛终评工作已结束。大赛入围终评作品598件,经终评委员会评审,共评选出获奖作品270件,其中,产品赛86件,概念赛160件,命题赛24件(名单见附件)。根据《第八届江西省“天工杯”工业设计大赛工作方案》的要求,现将终评结果进行公示,时间为2025年12月2日至2025年12月6日。公示期间,任何单位及个人对拟获奖名单有异议,请提供书面(电子邮件)材料实名向大赛组委会反映,并附上相关佐证材料。
联系人:章卫华
联系电话:0791-86268776
电子邮件:jidcjxgysj@163.com
2025年12月2日














